根据《2026年中国大学生机械工程创新创意大赛机械产品数字化设计赛预通知》要求,为选拔优秀学生组队参赛,决定举办辽宁工业大学2026年中国大学生机械工程创新创意大赛机械产品数字化设计赛暨省级选拔赛。现将相关事宜通知如下:
一、竞赛组织
主办单位:创新创业教育中心
承办单位:机械工程与自动化学院
二、参赛对象
本次比赛面向全校相关专业全日制本科学生(2024年12月底仍在读),每件作品参赛团队可由多名学生(不超过3名)组成,并指定1名学生为团队队长。本届赛事每个学生只能参加一个参赛类别,严禁参赛队伍成员重复或交叉。每件作品参赛团队指导教师不能超过2名。每所学校参加同一个比赛类别的队伍数量区域(省赛)不能超过10个,国赛不能超过6个。参赛团队须由所在学校按选拔推荐方式向本赛项执委会统一报名,否则无效。
三、竞赛说明
(一)竞赛题目及作品要求
竞赛分为数字设计类和数字孪生类两种参赛类别,参赛队伍自主选定参赛类别。
(A)数字设计类
1.主题与内容
设计方向聚焦以下场景:
1)家庭服务场景:适用于千家万户、服务于未来居家生活的人形机器人创意设计,其用途为家庭提供生活协助、家务劳动、陪伴及日常照料、娱乐、情感交流、陪伴、个人卫生、家庭管家、安全与防护等全方位的家政服务。如清洁打扫、烹饪、物品整理、服药提醒,辅助老人起身、搀扶、行走、取物,照料儿童、互动游戏、故事讲解等。
2)社会服务场景:提升个人、群体和社区的福祉,促进社会公平与和谐,为人们提供多方面社会服务。如替代人类从事社区养老服务员、安保、科技展馆讲解员、导览服务、商场街区进行无人零售,或者在各类会议活动中担任机器人主持等。
2.设计注意事项
1)选择应用场景、确定功能、自确定人形机器人设计参数(要说明设计参数确定的依据)。
2)根据已选择的场景和功能,进行人形机器人总体方案设计(含四肢和头部外形及关节,电机和控制方案选择,不建议采用舵机);可四肢和头部都协调运动,也可腿部与足部固定,臂部与手部运动(手部手指形态和运动,可根据所需完成的功能,选择手指的数量和自由度),或臂部与手部固定,腿部与足部运动。
3)进行人形机器人总体方案设计,重点进行能满足已选择场景和功能要求的腿部与足部、臂部与手部结构与关节、传动和执行机构的数字化设计。
参赛者需运用数字建模、仿真优化等技术手段,在腿部与足部、臂部与手部关节结构、传动和执行机构、灵巧手等方向开展创新设计,推动人形机器人在形态、结构优化与功能方面的提升。
本次竞赛的人形机器人限定为人们居家生活(家庭)、社会服务场景下使用,且符合上述用途范围的人形机器人。所有参赛作品必须与本届大赛的主题和内容相符,与主题及限定范围不符的作品不予评奖,即不予推荐参加省赛和国赛。
作品必须是参赛队伍的原创,不侵犯任何第三方的知识产权或其他权利,且该作品未在其他赛事获奖。将对参赛作品进行检查,一经发现学术不端情况立即取消该队参赛资格,三年内不再接受该队成员及指导教师以任何形式参与赛项,以上包括校赛。
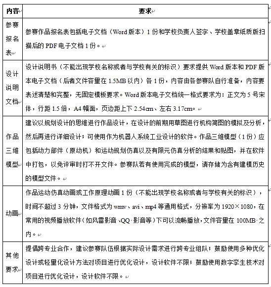
3.设计要求
设计方案应满足以下要求:

4.参赛要求

(B)数字孪生类
参赛者需运用数字建模、加工仿真、数字孪生系统优化等技术手段,以AGV小车和六轴协作机械臂为平台基础,设计身躯和末端执行器部分,与AGV小车和六轴协作机械臂装配后,形成轮式具身机器人(单臂),导入智能制造数字孪生软件,并在所规定的生产线场景中进行功能调试,完成机器人关节并联机构的核心部件球铰的主要零件的生产任务。生产任务要求:在比赛规定时间内生产零件1多耳球铰盖6件、零件2球体30件、零件3球杆12件。最后通过手爪数字孪生系统验证抓取的位置精度和夹持力精度(通过位置、应力、应变传感器获得数据、建立数学模型进行分析)。
1.内容说明
(1)基于给定平台条件,进行躯干和末端执行器(手爪)的设计与装配:针对球铰核心零件特征通过制造现场的条件和需求分析,完成工业具身机器人躯干和手爪的设计与装配,在智能制造系统软件中,使用装配后的轮式工业具身机器人进行作业功能调试,分析物料抓取可达性和位置精度、物料派送行走轨迹规划、机床上下料可达性和位置精度、碰撞和干涉情况分析,为手爪的制造提供设计依据。
(2)生产排程、调度与调试运行验证:轮式工业具身机器人及其他软硬件集成,设计所要求生产零件的智能制造生产调度与排产计划,为智能制造生产线提供生产流程依据;然后,将数字孪生虚拟调试软件与 MES 进行通信连接,用 MES 软件进行排产、订单编制和工单下发,通过Python脚本编程调度数字孪生生产线运行,优化集成应用和生产排程设计。
(3)手爪的虚-实功能验证:手爪物理实体与虚拟体数字孪生系统创建,包括虚实通讯接口、传感器数据采集接口等的设置,手爪抓取功能调试,以及位置精度与夹持力大小控制精度性能调试。
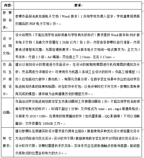
2.设计与制造要求

3.参赛要求

四、参赛注意事项
1.参赛团队务必加入竞赛QQ群(群号:568298383),校赛、区域赛以及国赛的后续通知、报名表和其他相关要求等,均以竞赛QQ群通知为准。
2.本竞赛国赛官方网址http://meicc-pic.com/,竞赛全部信息(含评分标准等)以国赛官方公布文件为准。
五、作品知识产权要求
参赛作品或个人须遵守学术诚信规范,不得违反国家有关法律法规以及社会道德规范;不得剽窃、抄袭他人学术成果;不得非法使用他人知识产权;不得利用网络资源或AI拼凑、买卖、仿造作品;严禁通过U盘或手机抄袭、伪造、篡改实验数据等。因学术诚信与道德规范引起的法律纠纷及责任由作品团队或个人承担,同时取消作品参赛资格及撤销其所获奖项,团队和指导教师按学校相关文件承担相应责任。
六、竞赛报名时间及方式

校赛报名时间截止至2026年5月31日16:00,注:每个团队队长加入。
扫描右侧二维码报名:
七、奖项设置
学生奖设一、二、三等奖。
第二课堂学分按《辽宁工业大学“第二课堂成绩单”制度实施办法》(辽工大发〔2023〕49号)执行。
八、联系人及联系方式
联系人:李老师(15941636819)
校赛竞赛QQ群:568298383